Lorem ipsum dolor sit amet, consectetur adipiscing elit. Suspendisse varius enim in eros elementum tristique. Duis cursus, mi quis viverra ornare, eros dolor interdum nulla, ut commodo diam libero vitae erat. Aenean faucibus nibh et justo cursus id rutrum lorem imperdiet. Nunc ut sem vitae risus tristique posuere.

Swipii

BRIEF

Swipii is a UK-based loyalty app that lets people earn instant rewards by shopping with everyday brands.

I worked with Swipii on both the app’s UI/UX and its refreshing the brand identity.

SCOPE OF WORK

Brand identity - UI/UX design

CLIENT

Swipii

Refreshing Swipii's identity

As Swipii evolved, I defined a new visual direction built around soft, 3D-rendered forms. These shapes became the core of the visual language, adding warmth and approachability while creating a consistent thread across the brand.

I expanded the original Swipii orange into a richer, more flexible palette. New colors were added, keeping the brand immediately recognisable.

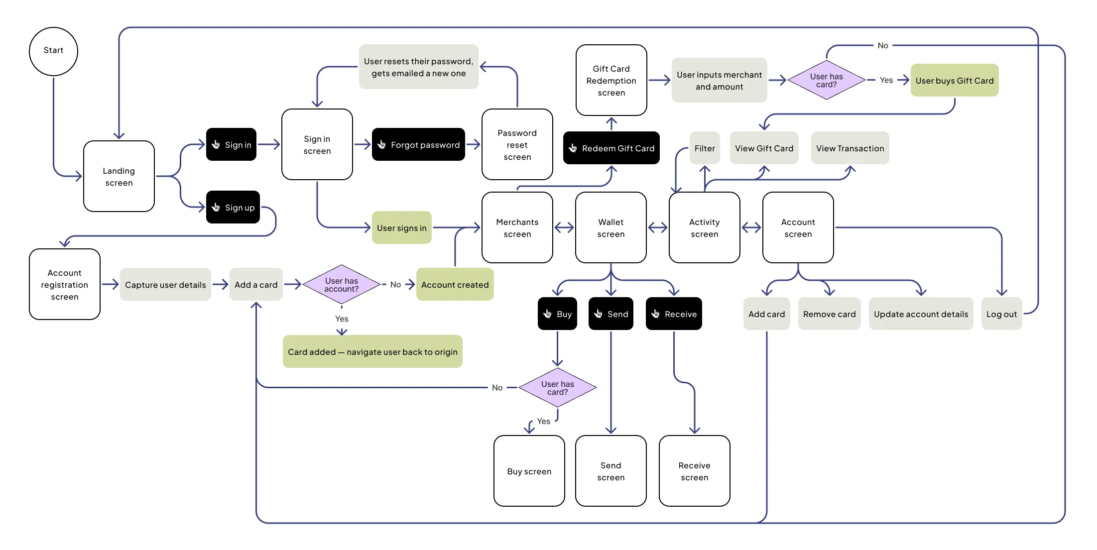
App design

For the Swipii app, I designed the complete user experience from onboarding to daily usage. This included mapping out user flows, designing core screens - wallet, merchants, gift card redemption, and account management.

The goal was to create a simple, trustworthy experience around payments and rewards while keeping interactions fast and intuitive.

More work

Ketmarkovic

A minimalist portfolio website designed and developed for Katarina, featuring a cinematic homepage and a seamless browsing experience between projects.

Fristers

Brand identity and logo created for Fristers, a US-based organization dedicated to helping teen parents thrive and create stable families.